ゼロウェイストは、廃棄を前提としない判断軸として役立つ環境概念です。
この記事では、ゼロウェイストとリサイクル・SDGs・サーキュラーエコノミーとの違いを比較し、日本の自治体や企業事例をもとに、生活や業務で無理なく取り入れる実践ラインも解説します。
こうしたゼロウェイストの実現を、現場のプロセス改革と資源の再価値化によって支援するのが、五十鈴株式会社の「icサーキュラーソリューション」です。廃棄物削減によるコスト最適化を入り口に、資源を捨てずに循環させ続ける「無駄のない事業構造」への転換を強固に支援します。環境負荷をゼロに近づけながら、企業の利益を最大化する次世代の循環型経営を構築したい方は、ぜひお気軽にご相談ください。
1.ゼロウェイストの意味と他の環境概念との違いをわかりやすく整理

ここでは、ゼロウェイストの基本的な意味と、リサイクル、SDGs、サーキュラーエコノミーとの違いを解説します。
(1)ゼロウェイストの意味を簡単に紹介
ゼロウェイストとは、英語のwaste(無駄・浪費)に由来し、無駄や浪費をなくして廃棄物を出さない社会を目指す考え方です。
ごみの削減を目的とする活動ではなく「何がごみになるのか」「なぜ廃棄されるのか」を問い直し、生活や社会の仕組みそのものを見直す点に特徴があります。
発生抑制を最優先とし、再使用・再資源化へとつなげる行動や制度への転換を重視します。人々の意識や行動、流通や回収の仕組みを変えることで、ごみを生まない社会を実現しようとする概念です。
参考:https://www.env.go.jp/policy/kihon_keikaku/goodlifeaward/report201801-zerowaste.html
参考:日本で深刻なごみ問題。世界で広がるごみゼロ運動「ゼロ・ウェイスト」とは? いますぐ自分にできることって?|日本財団
(2)ゼロウェイストとリサイクル・SDGs・サーキュラーエコノミーの違い
ゼロウェイストは、リサイクル・SDGs・サーキュラーエコノミーと方向性は重なりますが、位置づけは異なります。
①ゼロウェイストとリサイクルの違い
リサイクルは、すでに発生した廃棄物を再資源化するごみになった後の対応です。
一方、ゼロウェイストは、製造・購入・使用の段階から無駄を減らし、そもそも廃棄物を生まない仕組みを重視します。両者は対立概念ではなく、発生抑制と再使用を優先したうえで、最後にリサイクルを位置づける点が特徴です。
| 観点 | ゼロウェイスト | リサイクル |
|---|---|---|
| 主な対象 | ごみが出る前の仕組み | 発生後の廃棄物 |
| 優先順位 | 発生抑制・再使用 | 再資源化 |
| 位置づけ | 行動・思想の指針 | 処理・対応手段 |
日本ではリサイクル中心の施策が多い中、ゼロウェイストは廃棄量そのものを減らす上流対策として位置づけられます。
②ゼロウェイストとSDGsの違い
SDGsは国連が定めた国際目標であり、期限・指標・ターゲットを持つ政策・評価の枠組みです。
一方、ゼロウェイストは、ごみの発生抑制や浪費の根絶を目指す行動や思考のフレームであり、数値目標を直接定めるものではありません。
| 観点 | ゼロウェイスト | SDGs |
|---|---|---|
| 位置づけ | 行動・思想の指針 | 国際目標・政策枠組み |
| 目的 | 発生抑制・浪費の削減 | 持続可能な社会の実現 |
| 指標・期限 | なし | あり |
| 関係性 | SDGs実践の手段 | 上位概念 |
特にSDGs12と親和性は高いものの、ゼロウェイストは独立した思想として理解することが重要です。
参考:SDGsとは?|外務省
③ゼロウェイストとサーキュラーエコノミーの違い
サーキュラーエコノミーは、製造・流通・回収までを含む経済・産業システム全体を循環型に再設計するモデルです。
一方、ゼロウェイストは、その実践を支える考え方や行動指針に位置づけられ、生活や組織の意思決定を変える思想として機能します。
| 観点 | ゼロウェイスト | サーキュラーエコノミー |
|---|---|---|
| 対象範囲 | 生活・行動・価値観 | 経済・産業システム |
| 主な役割 | 思想・指針 | 社会・経済モデル |
| アプローチ | 発生抑制・意識変革 | 資源循環の構造化 |
| 関係性 | 実践の土台 | 実装の枠組み |
両者は対立せず、補完関係にあります。
参考:サーキュラーエコノミーをわかりやすく、行動しやすくするサイト|経済産業省
2.日本におけるゼロウェイストに関する活動と宣言自治体の取り組み

ここでは、日本におけるゼロウェイストの広がりを解説します。
(1)日本でゼロウェイストが注目される背景
日本でゼロウェイストが注目される背景には、最終処分場の残余年数の縮小や焼却施設の老朽化、更新・維持にかかるコストの増大は、多くの自治体にとって深刻な課題があります。
また、分別やリサイクルが進んでいるにもかかわらず、1人当たりのごみ排出量は大きく減少していないという状況も指摘されています。
こうした中、循環型社会形成推進基本法や3R政策を通じて、国は処理中心から発生抑制を重視する方向へ政策の軸足を移してきました。ゼロウェイストは、この政策転換と現場課題が重なった文脈で広がっています。
(2)日本のゼロウェイスト宣言都市とは
日本のゼロウェイスト宣言都市とは、自治体がごみの焼却や埋め立てに依存しない社会を目指し、資源循環を優先するという長期的な方向性を公式に表明する取り組みを指します。
代表的な例が、徳島県上勝町による2003年のゼロウェイスト宣言です。
上勝町は「2020年までに焼却・埋立に頼らない町を目指す」と掲げ、ごみ問題を行政の処理課題ではなく、住民や事業者を含む社会全体で向き合うべき課題として再定義しました。ゼロウェイスト宣言は、完全な廃棄ゼロを強制するものではなく、無駄を減らし資源循環を優先する価値観を地域で共有するための指針として位置づけられます。
(3)日本の自治体におけるゼロウェイストの取り組み例
日本では、ゼロウェイストの考え方を自治体運営に取り入れ、地域特性に応じた実践を進める動きが広がっています。これらの取り組みは、ごみ処理の効率化にとどまらず、住民の行動変容や地域経済との連動を重視している点が特徴です。
焼却や埋立に依存しない仕組みづくりや、分別・再利用を前提とした制度設計を通じて、ごみ問題を行政だけの課題から地域全体の課題へと転換しています。
①上勝町(徳島県)
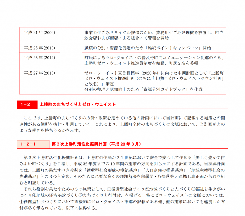
徳島県上勝町は、焼却施設を持たない自治体として知られ、日本で初めてゼロウェイスト宣言を行いました。
上勝町では45分別に及ぶ徹底した資源化システムを導入し、廃棄物を可能な限り資源として循環させています。
また、料理に使われない食材の葉を商品化した「いろどり」事業に代表されるように、無駄を価値へ転換する文化が地域に根付いています。
近年は、廃材を活用したクリエイティブ産業や、ゼロウェイストを体験・発信する観光拠点とも連動し、循環型社会を実装する地域モデルとして国内外から注目されています。
②逗子市
逗子市は、都市部に近い自治体による比較的新しいゼロウェイストの実践例として注目されています。
便利さを前提とした暮らしを見直し、市民一人ひとりが過度な負担を感じずに参加できる循環の仕組みづくりを進めています。
分別ルールや表示方法の改善、啓発イベントの実施などを通じて、市民の行動変容を促す工夫を重ね、市民協働型でゼロウェイストの価値観を地域に浸透させています。
参考:https://zushizerowaste.wixsite.com/z-zw
3.海外におけるゼロウェイストの取り組み例
ゼロウェイストは、各国の社会構造や政策背景に応じて多様な形で実践されています。
ここでは、都市経営モデル、国家政策、地域単位の制度設計などに着目し、海外における代表的な取り組み例を解説します。
(1)アメリカ
アメリカでは2000年代以降、資源循環を前提とした都市経営を掲げる自治体が増加しました。
中でもサンフランシスコ市は、2003年にゼロウェイスト宣言を行い、廃棄物の75%を埋立や焼却から転換する目標を早期に達成した都市として知られています。
同市の特徴は、ゼロウェイストを単なる「ごみゼロ」と捉えず、排出抑制を起点に、再使用、再生利用、堆肥化を段階的に組み合わせ、最終処分を最小限に抑える階層的アプローチを採用している点です。
これにより、廃棄物の量だけでなく質の改善も同時に実現しています。
参考:https://www.publication.law.nihon-u.ac.jp/pdf/bulletin/bulletin_66/each/08.pdf
(2)スウェーデン
スウェーデンでは1970年代以降、環境税や製品規制、廃棄物管理法の整備を通じて「ごみは資源である」という価値観が国家レベルで定着しています。
その結果、埋立率は1%未満と極めて低く、EUでも最上位水準の循環型社会を実現しました。
ゼロウェイストは単独施策ではなく、政策、産業構造、市民行動が一体化した総合システムとして運用されており、全国に24時間利用可能なリサイクル拠点が整備されています。
食品廃棄物はバイオガス燃料や肥料として循環され、焼却も発電や地域熱供給の一部として高効率に活用されています。
参考:https://sweden.se/climate/sustainability/swedish-recycling-and-beyond?utm_source=chatgpt.com
(3)フィリピン
フィリピンでは2000年代以降、急速な都市化と人口増加により廃棄物量が増大し、埋立地不足や分別・収集インフラの未整備が深刻な社会課題となりました。
こうした状況を受け、2001年に制定されたのがEcological Solid Waste Management Act(RA9003)です。
同法では廃棄物削減を国家レベルの政策課題と位置づけ、分別・収集を市区町村ではなくバランガイと呼ばれる地区単位で担う仕組みを採用しています。
廃棄物は生分解性、非生分解性、リサイクル可能物に分類され、近年はプラスチック問題を背景に、生産者責任の考え方を取り入れた企業主導の回収・再資源化も進んでいます。
参考:https://openjicareport.jica.go.jp/pdf/11882388_02.pdf
4.日本企業におけるゼロウェイストの取り組み事例
ゼロウェイストは、自治体だけでなく企業活動の中でも具体的な形で実装され始めています。
ここでは、地域運営、小売流通、商品設計といった異なる立場から、ゼロウェイストの考え方を事業として展開している日本企業の取り組み事例を解説します。
(1)株式会社BIG EYE COMPANY

株式会社BIG EYE COMPANYは、上勝町ゼロ・ウェイストセンターWHYの企画・運営を担い、自治体が掲げるゼロウェイスト方針を実行可能な仕組みとして実装しています。
分別拠点やリユース機能の運営にとどまらず、学習・視察、宿泊体験、企業研修などを通じて、来訪者や事業者の行動変容を促進している点が特徴です。
分別ルールや動線設計、運用改善、関係者間の調整までを包括的に担い、環境施策を教育・観光・事業へと接続しています。
(2)イオン株式会社

イオン株式会社は、小売・流通の立場からゼロウェイストに取り組んでいます。
店頭での容器回収や分別の促進、食品ロス削減施策を通じて、消費者の行動変容を後押ししている点が特徴です。
また、自社店舗内にとどまらず、取引先や物流を含むサプライチェーン全体で廃棄物削減と資源循環を進めています。
(3)株式会社良品計画(無印良品)

株式会社良品計画(無印良品)は、商品設計の段階から廃棄物の発生を抑える方針を採用しています。
簡易包装や詰替え商品の展開、長期使用を前提としたデザインにより、購入から使用までの無駄を減らしています。
さらに、衣料品や生活雑貨の回収と再資源化にも取り組み、使用後の循環を含めた仕組みを構築しています。
5.ゼロウェイストはどこまで実践すればいい?

ゼロウェイストは、立場や環境に応じて実行可能な範囲を見極め、継続できる形で取り入れることが重要です。
ここでは、企業と個人それぞれにおける現実的な実践ラインと考え方を解説します。
(1)企業が取り組む際の現実的な実践ラインと優先順位
企業がゼロウェイストに取り組む際は、完全な廃棄ゼロを目標にするのではなく、「ゼロに近づける仕組み」を段階的に整えることが重要です。
最初に廃棄物の実態を把握し、分別や循環の設計へと進めることで、無理のない実装が可能になります。
業種や事業規模により到達ラインは異なるため、コストや運用負荷を踏まえた現実的な優先順位付けが求められます。
| 段階 | 主な内容 | 目的 |
|---|---|---|
| ①可視化 | 廃棄物の種類・量を把握 | 課題の明確化 |
| ②分別設計 | ルール・動線の整理 | 混在防止 |
| ③循環構築 | 再使用・再資源化 | 廃棄削減 |
| ④外部連携 | 回収・再資源化事業者 | 実行性確保 |
段階的に進めることで、継続可能なゼロウェイスト施策につながります。
(2)個人生活で無理なく続けられるゼロウェイストの考え方
個人がゼロウェイストを実践するうえで重要なのは、日々の選択の基準を整えることです。
すべてを完璧に実行する必要はなく、まずは必要以上に買わない、詰替え商品を選ぶ、壊れたものは修理するなど、負担の少ない判断から始めます。生ごみの堆肥化なども、環境や生活スタイルに合えば有効な手段です。
自分にとって無理のないミニマムラインを見極め、継続できる形で取り入れることが結果としてゼロウェイストに近づく現実的な方法といえます。
6.まとめ
ゼロウェイストは、極端なごみゼロを目指す理想論ではなく、廃棄を前提としない判断軸として活用できる環境概念です。リサイクルやSDGs、サーキュラーエコノミーとの違いを整理し、日本の自治体や企業の実践例を見ることで、現実的な位置づけが見えてきます。ゼロウェイストを行動の指針として理解し、継続可能な関わり方を選ぶことが、社会全体の循環につながります。
こうしたゼロウェイストの概念を、現場のコスト削減や資源の再価値化(アップサイクル)へと具体的に落とし込むのが、五十鈴株式会社の「icサーキュラーソリューション」です。現状の廃棄物プロセスの徹底的な可視化から、無駄を利益に変える構造的な企業変革を強固に支援します。ゼロウェイストを「攻めの経営戦略」へと転換し、次世代の循環型経営を構築したい方は、ぜひお気軽にご相談ください。


